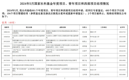
2024年6月3日,全国哲学社会科学工作办公室在官网上公布了《2024年5月国家社科基金年度项目、青年项目和西部项目结项情况》,性爱直播 性爱直播 刘学文副教授主持的国家社科基金一般项目:《“一带一路”背景下跨境电子商务平台法律保障机制研究》顺利结项,并被评定为优秀的结项结果。成绩十分难得。


该课题历时多年的调研、研究和成果撰写,最终形成的45万字的学术专著《跨境电子商务平台国际化法律治理机制研究》,将于年内由知识产权出版社正式出版。同时,本课题在涉外法治人才培养的框架下为性爱直播 涉外法治学科师生孵化出两部已出版的学术专著、30余篇学术论文(含核心期刊论文13篇)作为阶段性研究成果,取得了较为亮眼的成绩。该课题的研究成果现成为性爱直播 国际数字贸易法领域的代表性科研成果。